Skip to main content
pavouk33

pavouk33

14templates
Proč taxibus?
Proč taxibus?
pavouk33
Free
Proč elektromobil?
Proč elektromobil?
pavouk33
Free
Pilotní projekt
Pilotní projekt
pavouk33
Free
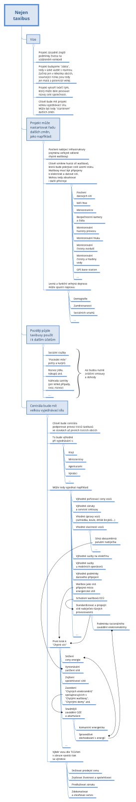
Nejen taxibus
Nejen taxibus
pavouk33
Free
Taxibus jinak
Taxibus jinak
pavouk33
Free
Taxibusy v České Kanadě
Taxibusy v České Kanadě
pavouk33
Free
Nová cesta pro Novou Bystřici
Nová cesta pro Novou Bystřici
pavouk33
Free
Referenční web nových technologií
Referenční web nových technologií
pavouk33
Free
Podpora nových technologií
Podpora nových technologií
pavouk33
Free