Skip to main content
PAVEL BRUNKI

PAVEL BRUNKI

5templates
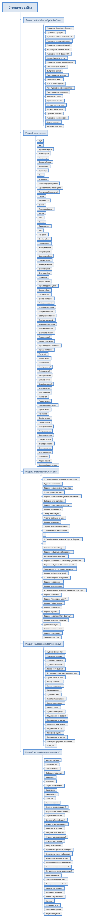
 Структура сайта
Структура сайта
PAVEL BRUNKI
Free
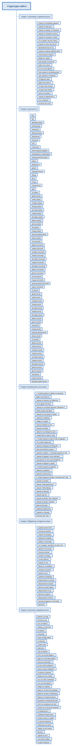
 Структура сайта
Структура сайта
PAVEL BRUNKI
Free
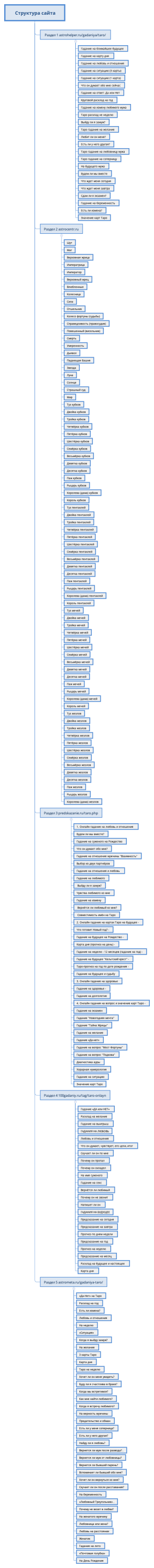
 Структура сайта
Структура сайта
PAVEL BRUNKI
Free
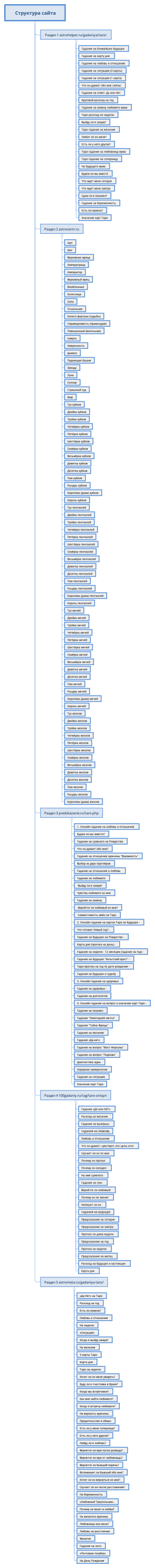
 Структура сайта
Структура сайта
PAVEL BRUNKI
Free
Своя структура сайта
Своя структура сайта
PAVEL BRUNKI
Free