Skip to main content
Home
Download
Pricing
Why Submit?
Submit
Patrice Jackson
3
templates
All Prices
All Templates
All Languages
Search templates
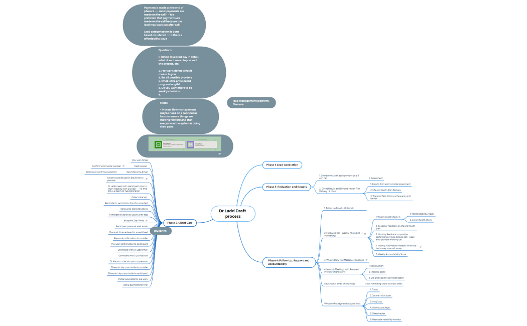
Dr Ladd Draft process
Patrice Jackson
Free
Dr Ladd Draft process
Patrice Jackson
Free
Dr Ladd Draft process
Patrice Jackson
Free