Skip to main content
Home
Download
Pricing
Contact Sales
Sign In
Sign Up
pashkevich.anton
1
templates
All Prices
All Templates
All Languages
Search templates
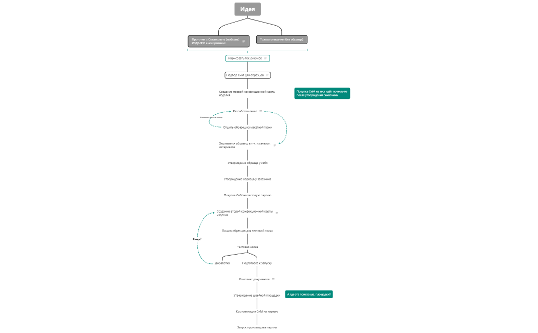
Алгоритм разработки и производства изделий
pashkevich.anton
Free