Skip to main content
Home
Download
Pricing
Why Submit?
Submit
Paggie Chen
1
templates
All Prices
All Templates
All Languages
Search templates
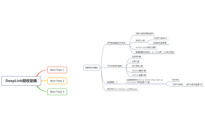
DeepLink驗收架構
Paggie Chen
Free