Skip to main content
oORdJMUFGr

oORdJMUFGr

7templates
АЙоу
АЙоу
oORdJMUFGr
Free
Карта проекта 5 сентября созвон
Карта проекта 5 сентября созвон
oORdJMUFGr
Free
Untitled
Untitled
oORdJMUFGr
Free
Скрипт
Скрипт
oORdJMUFGr
Free
Лидген
Лидген
oORdJMUFGr
Free
Пометки к стратегии
Пометки к стратегии
oORdJMUFGr
Free
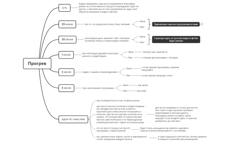
Прогрев тур
Прогрев тур
oORdJMUFGr
Free