Skip to main content
Home
Download
Pricing
Why Submit?
Submit
Olga Shitova
1
templates
All Prices
All Templates
All Languages
Search templates
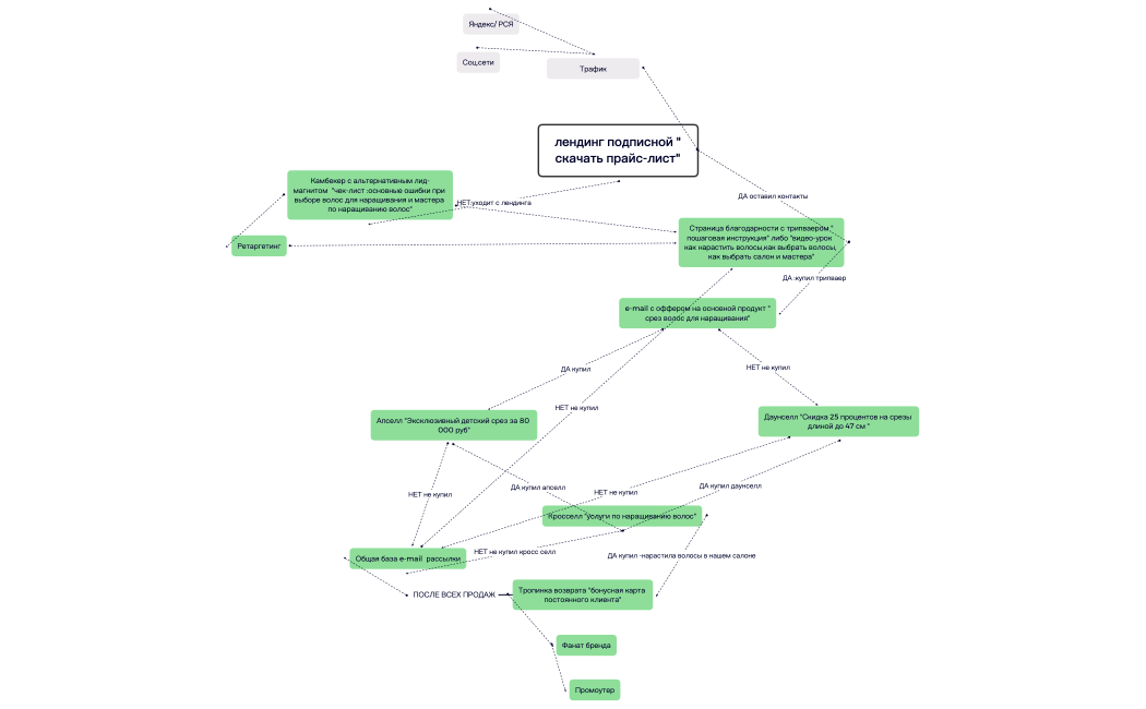
Схема реализации воронки продаж
Olga Shitova
Free