Skip to main content
Home
Download
Pricing
Why Submit?
Submit
Nikita Petrov
3
templates
All Prices
All Templates
All Languages
Search templates
Untitled
Nikita Petrov
Free
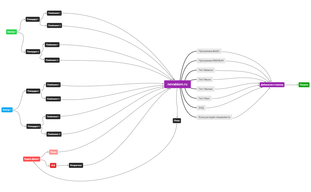
Новабиом- Воронка Блогеры + Ретаргетинг РСЯ
Nikita Petrov
Free
ВОРОНКА НОВАБИОМ
Nikita Petrov
Free