Skip to main content
Home
Download
Pricing
Why Submit?
Submit
Nihal Sharma
1
templates
All Prices
All Templates
All Languages
Search templates
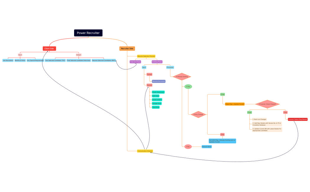
Power Recruiter
Nihal Sharma
Free