Skip to main content
Home
Download
Pricing
Why Submit?
Submit
Nicky Schauder
2
templates
All Prices
All Templates
All Languages
Search templates
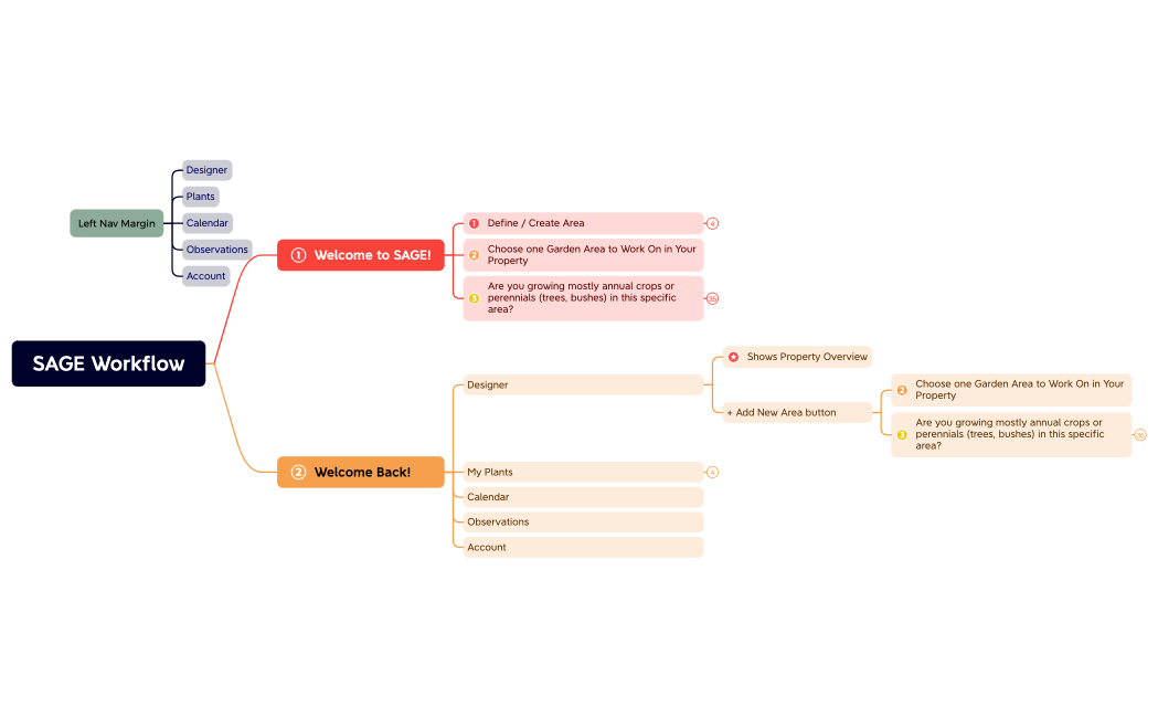
SAGE Workflow
Nicky Schauder
Free
SAGE Workflow
Nicky Schauder
Free