Skip to main content
Home
Download
Pricing
Why Submit?
Submit
nHRdOnGhwM
2
templates
All Prices
All Templates
All Languages
Search templates
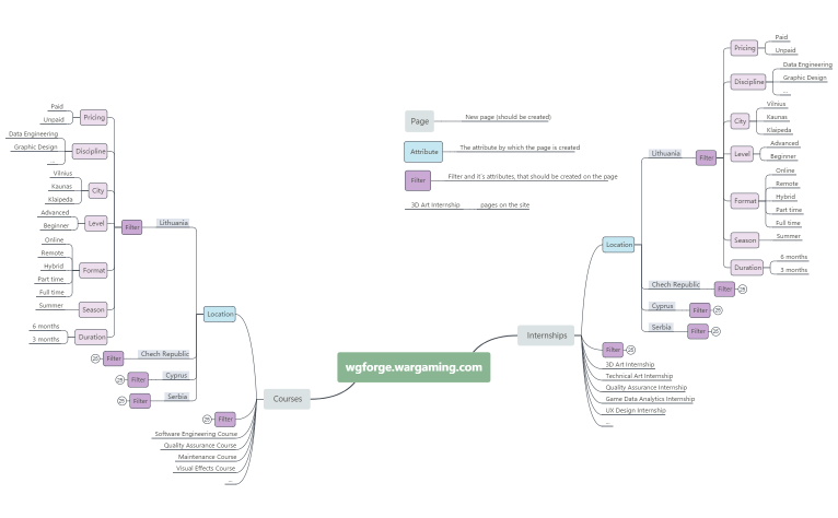
wgforge.wargaming.com - structure
nHRdOnGhwM
Free
wgforge.wargaming.com - site structure
nHRdOnGhwM
Free