Skip to main content
Ngọc Hoàng

Ngọc Hoàng

7templates
Hạ Long 2025
Hạ Long 2025
Ngọc Hoàng
Free
KẾ HOẠCH SINH HOẠT NGHIỆP VỤ NĂM 2025MIC GROUP
KẾ HOẠCH SINH HOẠT NGHIỆP VỤ NĂM 2025MIC GROUP
Ngọc Hoàng
Free
Mục đích của xây dựng cơ cấu tổ chức MIC ACE
Mục đích của xây dựng cơ cấu tổ chức MIC ACE
Ngọc Hoàng
Free
Chức năng nhiệm vụ của từng phòng ban trong bộ phận Affiliate Marketing
Chức năng nhiệm vụ của từng phòng ban trong bộ phận Affiliate Marketing
Ngọc Hoàng
Free
Chức năng nhiệm vụ của từng phòng ban trong bộ phận Affiliate Marketing
Chức năng nhiệm vụ của từng phòng ban trong bộ phận Affiliate Marketing
Ngọc Hoàng
Free
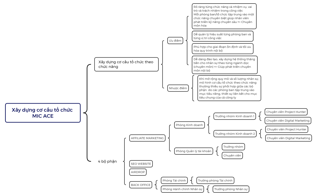
Xây dựng cơ cấu tổ chức MIC ACE
Xây dựng cơ cấu tổ chức MIC ACE
Ngọc Hoàng
Free
Xây dựng cơ cấu tổ chức MIC ACE
Xây dựng cơ cấu tổ chức MIC ACE
Ngọc Hoàng
Free