Skip to main content
Home
Download
Pricing
Why Submit?
Submit
Neal Zhang
2
templates
All Prices
All Templates
All Languages
Search templates
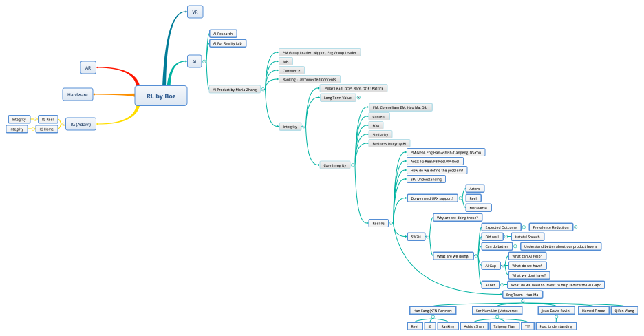
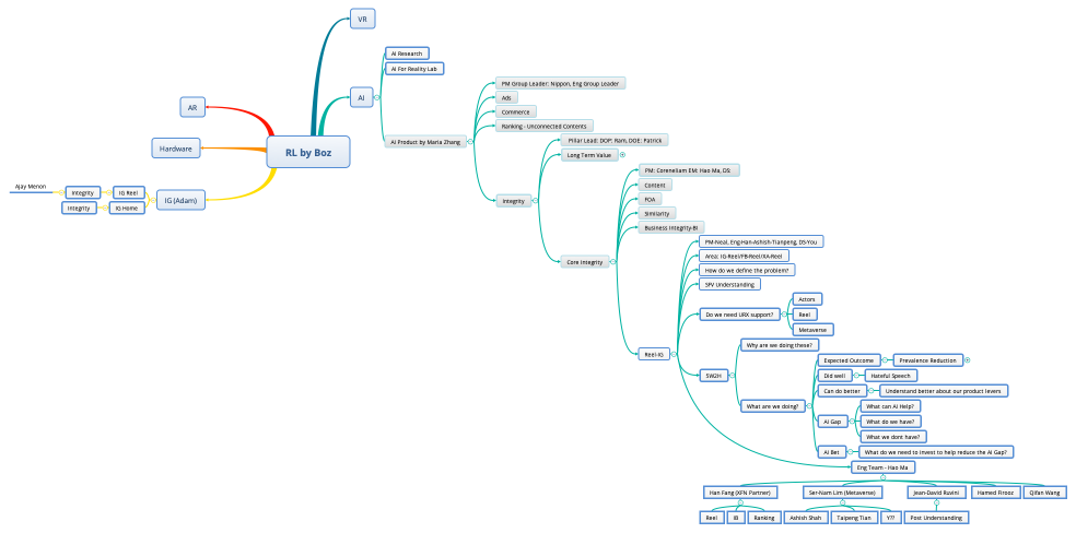
RL by Boz
Neal Zhang
Free
RL by Boz
Neal Zhang
Free