Skip to main content
Home
Download
Pricing
Why Submit?
Submit
Natalya
2
templates
All Prices
All Templates
All Languages
Search templates
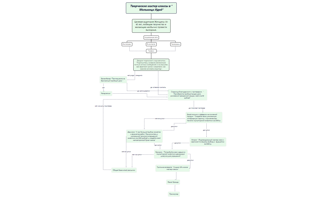
Мельница Идей1
Natalya
Free
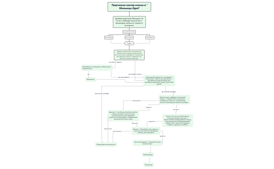
Мельница Идей
Natalya
Free