Skip to main content
Home
Download
Pricing
Why Submit?
Submit
Natalia Stacha
1
templates
All Prices
All Templates
All Languages
Search templates
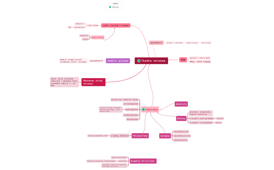
Tkanka nerwowa
Natalia Stacha
Free