Skip to main content
Home
Download
Pricing
Why Submit?
Submit
Nasir Siraj
1
templates
All Prices
All Templates
All Languages
Search templates
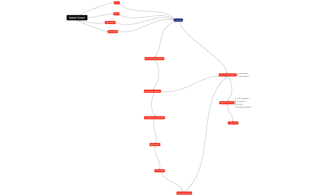
SLA_Appxmind-C6nHkW-e0fQtsR-26260
Nasir Siraj
Free