Skip to main content
Muttabi CS Tiga

Muttabi CS Tiga

12templates
MAXIMIZE LTV
MAXIMIZE LTV
Muttabi CS Tiga
Free
Cust Closing Belum Klaim Voucher
Cust Closing Belum Klaim Voucher
Muttabi CS Tiga
Free
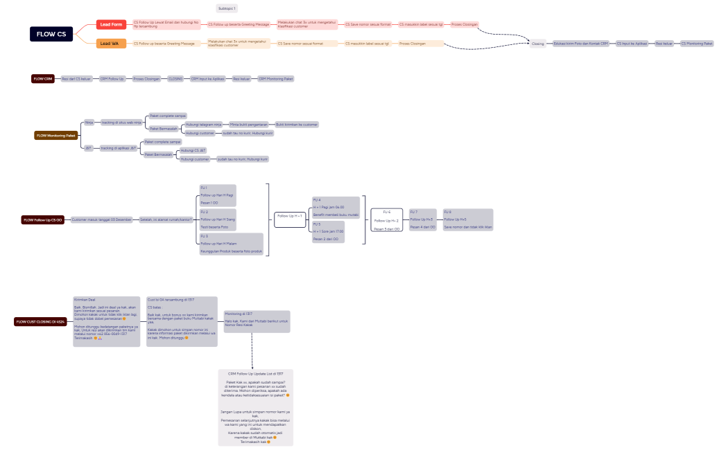
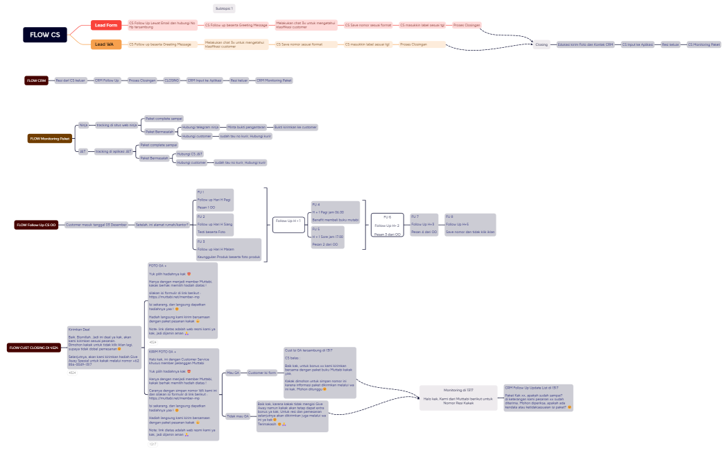
FLOW CS
FLOW CS
Muttabi CS Tiga
Free
FLOW CS
FLOW CS
Muttabi CS Tiga
Free
FLOW CS
FLOW CS
Muttabi CS Tiga
Free
FLOW CS
FLOW CS
Muttabi CS Tiga
Free
FLOW CS
FLOW CS
Muttabi CS Tiga
Free
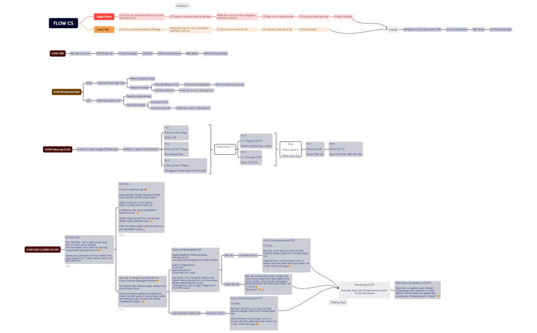
FLOW CS.xmind Nofi
FLOW CS.xmind Nofi
Muttabi CS Tiga
Free
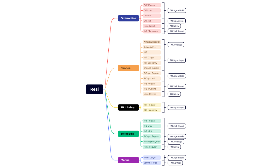
Resi
Resi
Muttabi CS Tiga
Free