Skip to main content
Home
Download
Pricing
Why Submit?
Submit
miguel-fontes
1
templates
All Prices
All Templates
All Languages
Search templates
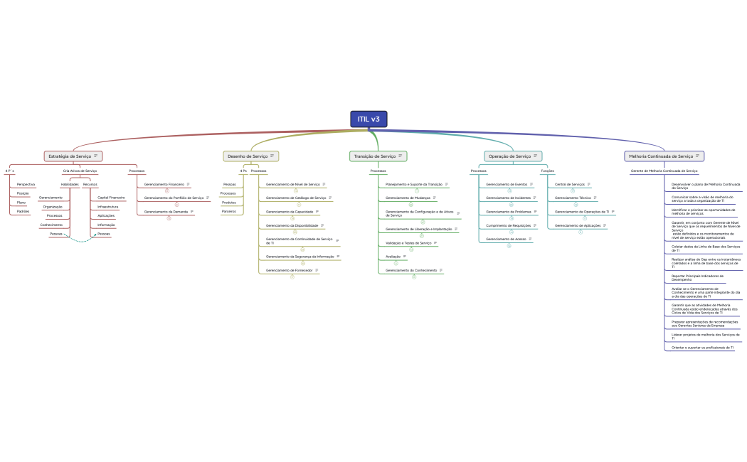
ITIL V3
miguel-fontes
Free