Skip to main content
Home
Download
Pricing
Why Submit?
Submit
Michael Elisov
1
templates
All Prices
All Templates
All Languages
Search templates
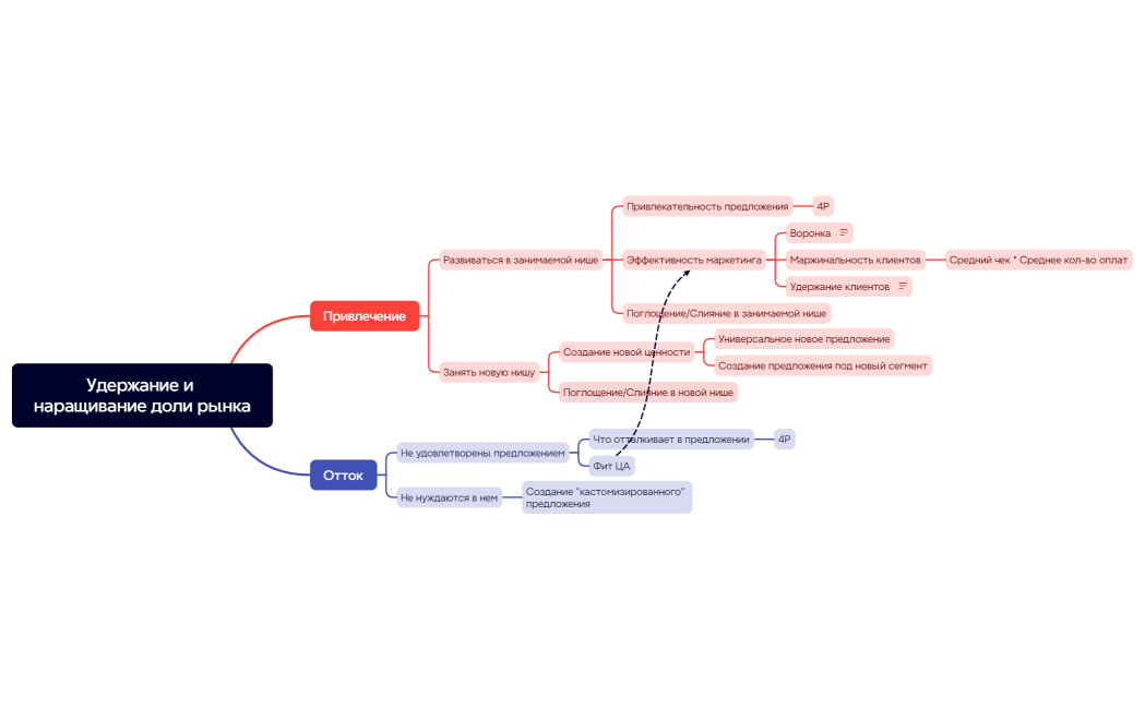
Удержание и наращивание доли рынка
Michael Elisov
Free