Skip to main content
Home
Download
Pricing
Why Submit?
Submit
mg conseils
1
templates
All Prices
All Templates
All Languages
Search templates
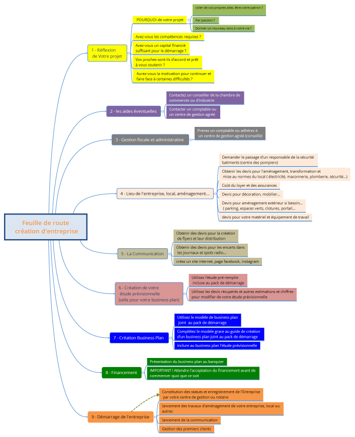
Feuille de route création d'entreprise
mg conseils
Free