Skip to main content
Home
Download
Pricing
Why Submit?
Submit
Mei CHU
1
templates
All Prices
All Templates
All Languages
Search templates
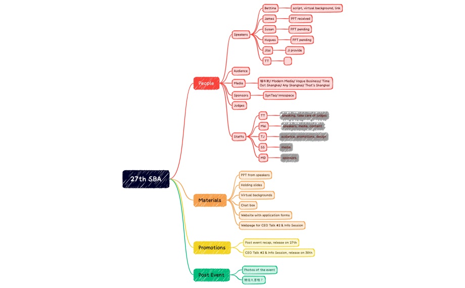
27th SBA
Mei CHU
Free