Skip to main content
Home
Download
Pricing
Contact Sales
Sign In
Sign Up
Mohammed Saeed
3
templates
All Prices
All Templates
All Languages
Search templates
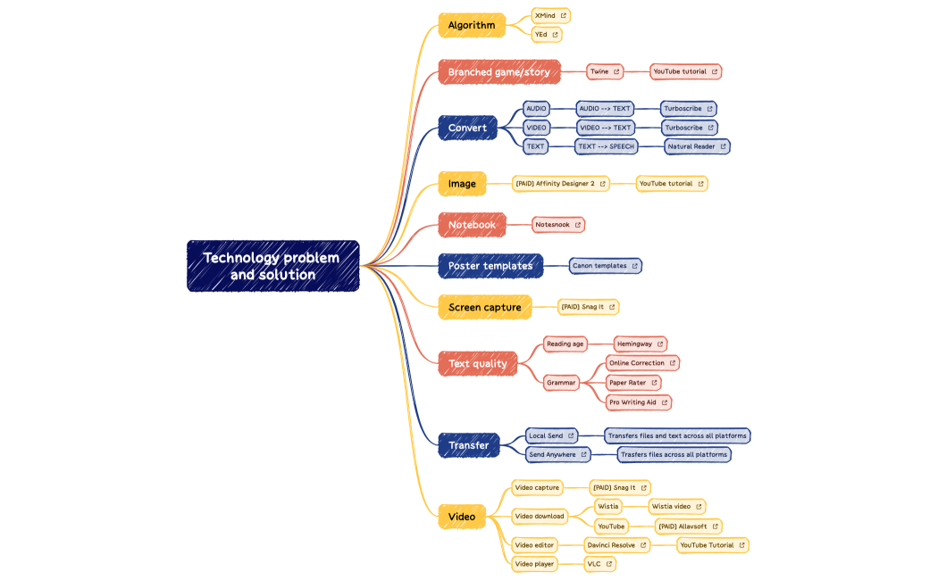
Technology problem and solution
Mohammed Saeed
Free
Technology problem and solution
Mohammed Saeed
Free
Locum Vs Salaried
Mohammed Saeed
Free