Skip to main content
Home
Download
Pricing
Why Submit?
Submit
Mederbek Assem
1
templates
All Prices
All Templates
All Languages
Search templates
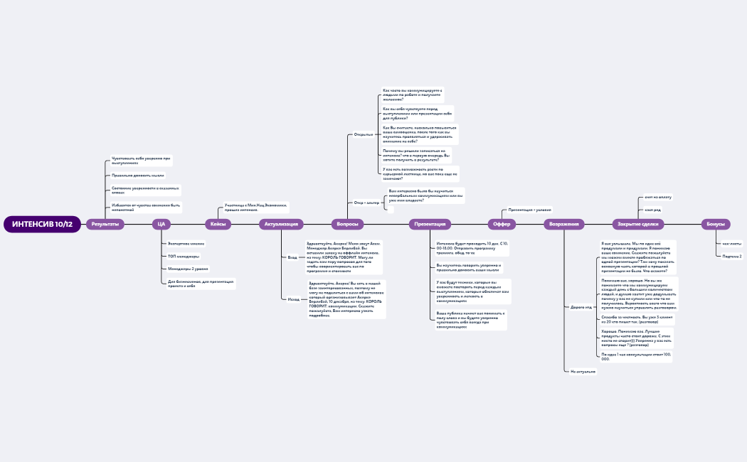
Интенсив - ТП
Mederbek Assem
Free