Skip to main content
Home
Download
Pricing
Why Submit?
Submit
MCewizcAPT
2
templates
All Prices
All Templates
All Languages
Search templates
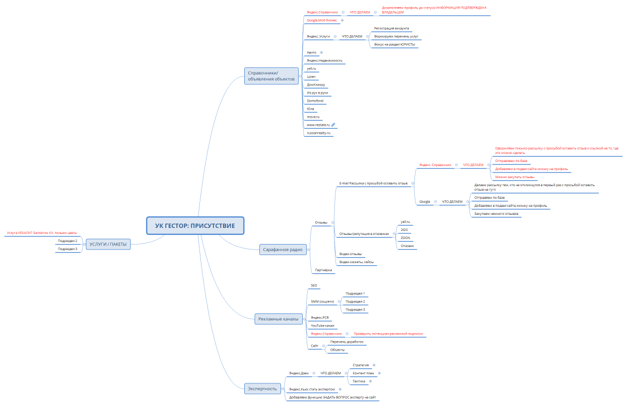
УК ГЕСТОР: ПРИСУТСТВИЕ
MCewizcAPT
Free
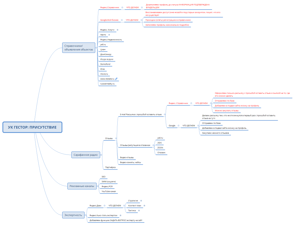
УК ГЕСТОР: ПРИСУТСТВИЕ
MCewizcAPT
Free