Skip to main content
Home
Download
Pricing
Why Submit?
Submit
mathis cannet
2
templates
All Prices
All Templates
All Languages
Search templates
Xmind Carte mentale
mathis cannet
Free
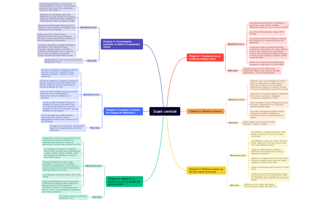
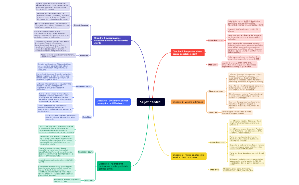
Sujet central
mathis cannet
Free