Skip to main content
Home
Download
Pricing
Why Submit?
Submit
Mateus Hypolito
2
templates
All Prices
All Templates
All Languages
Search templates
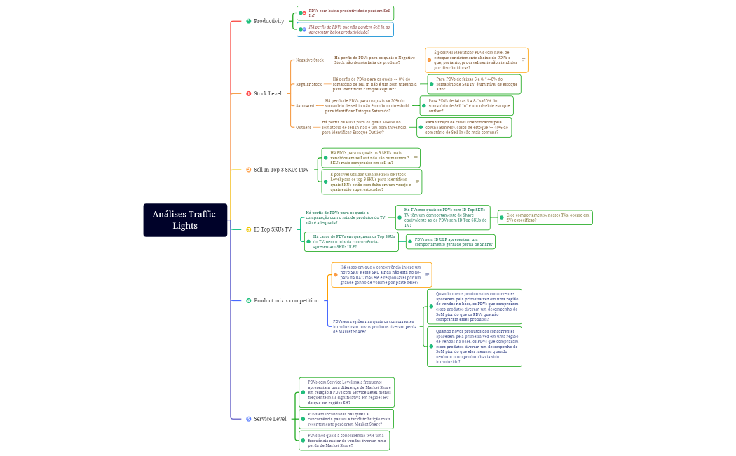
Árvore de Hipóteses Stock Level
Mateus Hypolito
Free
Árvore de Hipóteses Stock Level
Mateus Hypolito
Free