Skip to main content
Home
Download
Pricing
Why Submit?
Submit
Massoud Anari
4
templates
All Prices
All Templates
All Languages
Search templates
Axfood IT (1)
Massoud Anari
Free
CIO ICA Gruppen
Massoud Anari
Free
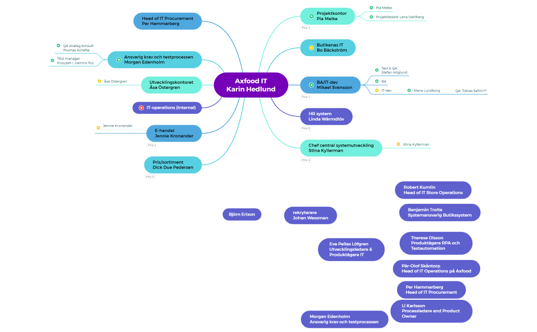
Axfood IT
Massoud Anari
Free
CIO_ICA_Gruppen-mzCv2m-RQj3J2h-83302
Massoud Anari
Free