Skip to main content
Martin Kirk

Martin Kirk

4templates
220727 Sandler Group - Meeting with Rebekah
220727 Sandler Group - Meeting with Rebekah
Martin Kirk
Free
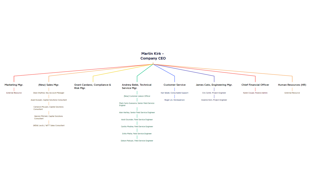
MITech - Present Org Structure
MITech - Present Org Structure
Martin Kirk
Free
MITech - Future Org Structure
MITech - Future Org Structure
Martin Kirk
Free
2022 MITech Customer Experience
2022 MITech Customer Experience
Martin Kirk
Free