Skip to main content
Martin K

Martin K

3templates
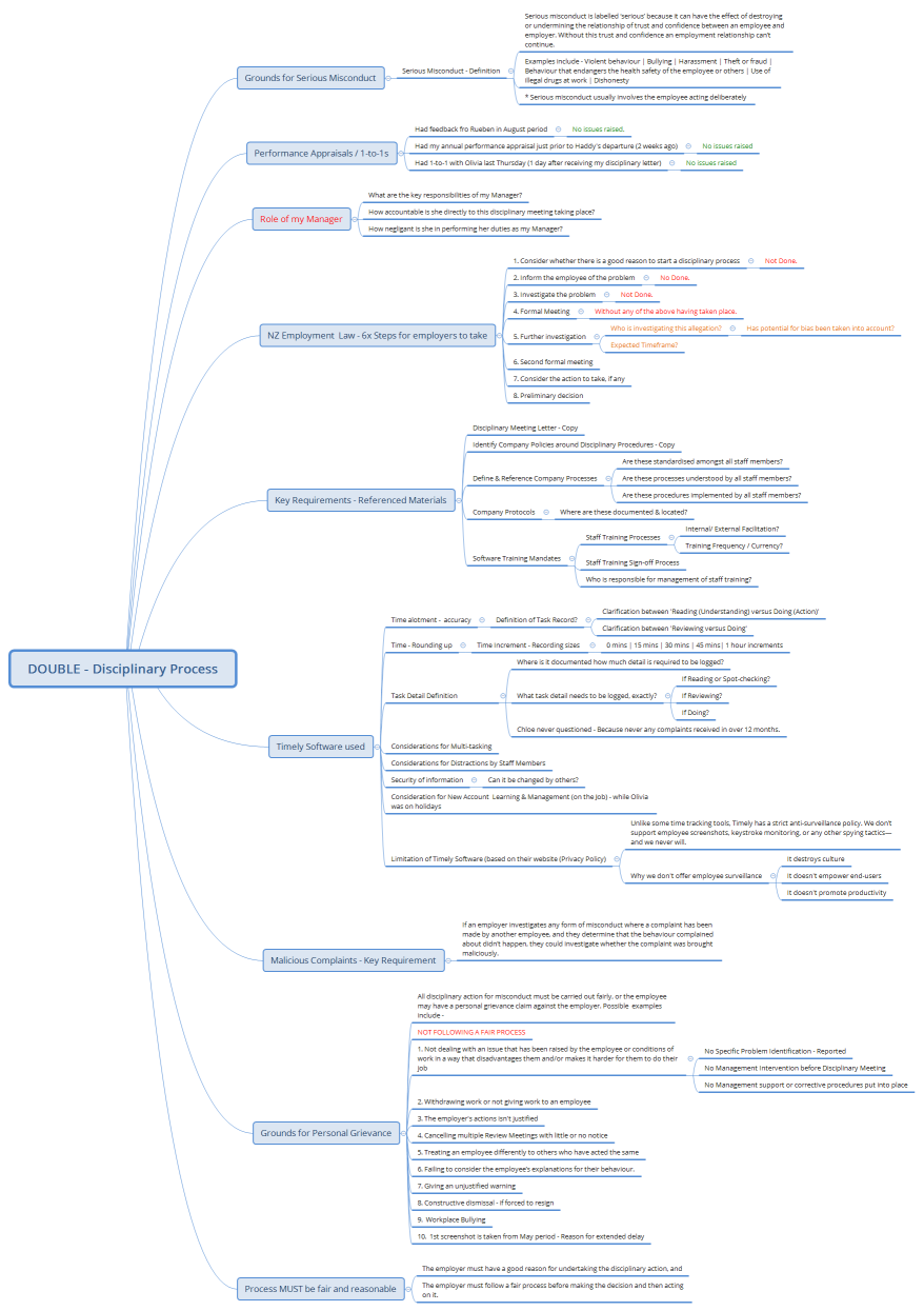
DOUBLE - Disciplinary Process
DOUBLE - Disciplinary Process
Martin K
Free
DOUBLE - Disciplinary Process
DOUBLE - Disciplinary Process
Martin K
Free
DOUBLE - Disciplinary Process
DOUBLE - Disciplinary Process
Martin K
Free