Skip to main content
Home
Download
Pricing
Why Submit?
Submit
Market Master
2
templates
All Prices
All Templates
All Languages
Search templates
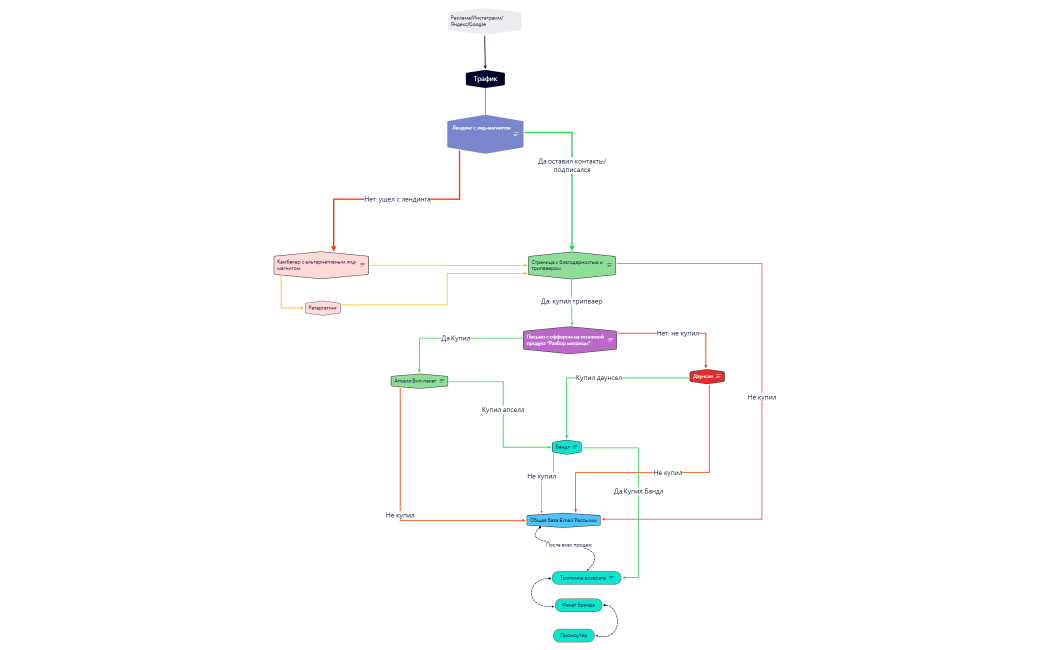
Интелект карта
Market Master
Free
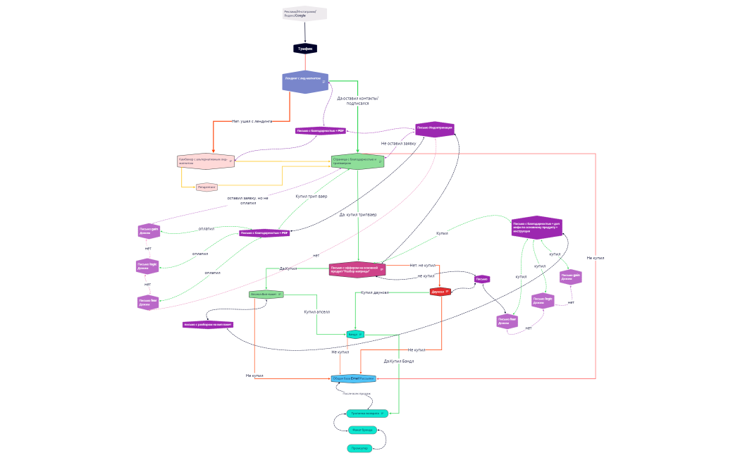
Интелект карта
Market Master
Free