Skip to main content
Marina Trippel

Marina Trippel

4templates
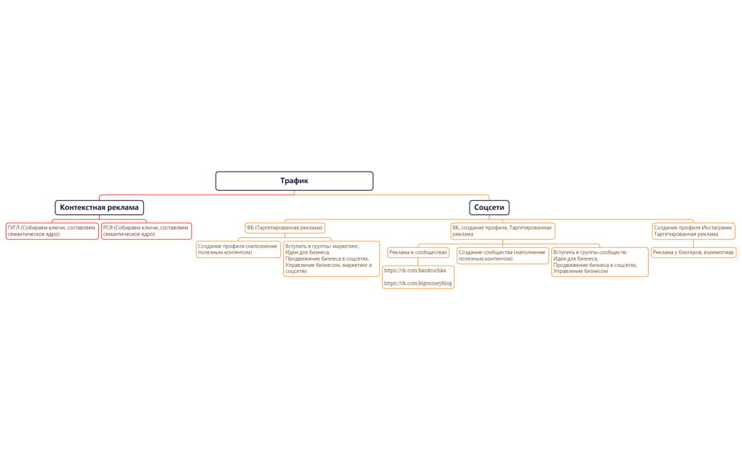
Трафик-стратегия
Трафик-стратегия
Marina Trippel
Free
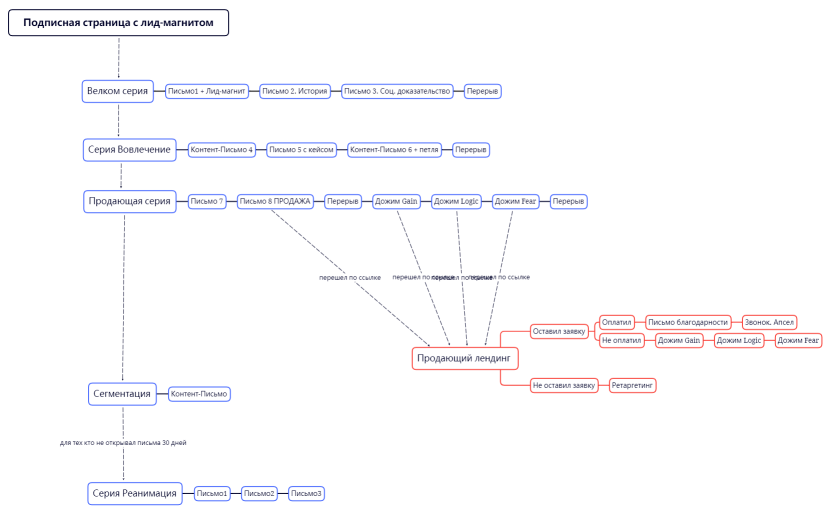
Емейл-стратегия Простудио
Емейл-стратегия Простудио
Marina Trippel
Free
Автоворонка Простудио креатив1
Автоворонка Простудио креатив1
Marina Trippel
Free
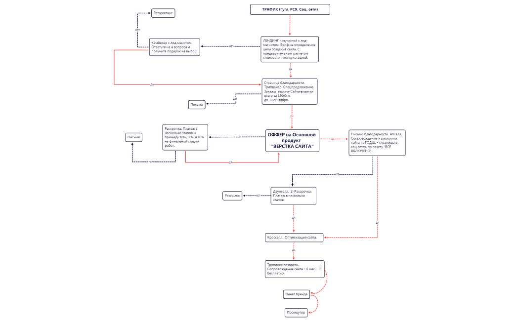
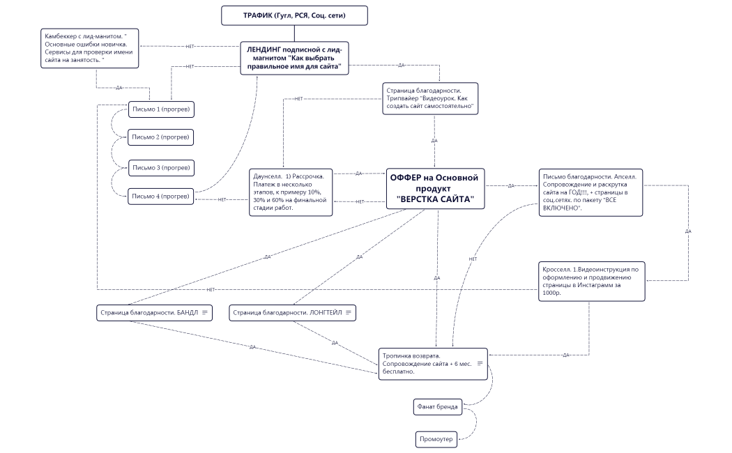
Автоворонка Простудио креатив
Автоворонка Простудио креатив
Marina Trippel
Free