Skip to main content
Home
Download
Pricing
Why Submit?
Submit
Mariam Taha
1
templates
All Prices
All Templates
All Languages
Search templates
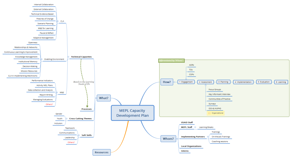
MEPL Capacity Development Framework
Mariam Taha
Free