Skip to main content
Mari

Mari

5templates
РесурснаЯ
РесурснаЯ
Mari
Free
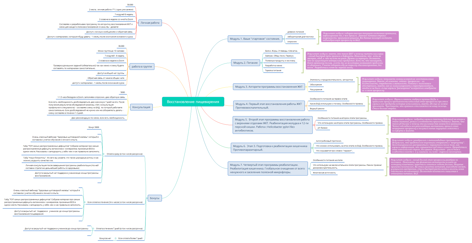
Восстановление пищеварения
Восстановление пищеварения
Mari
Free
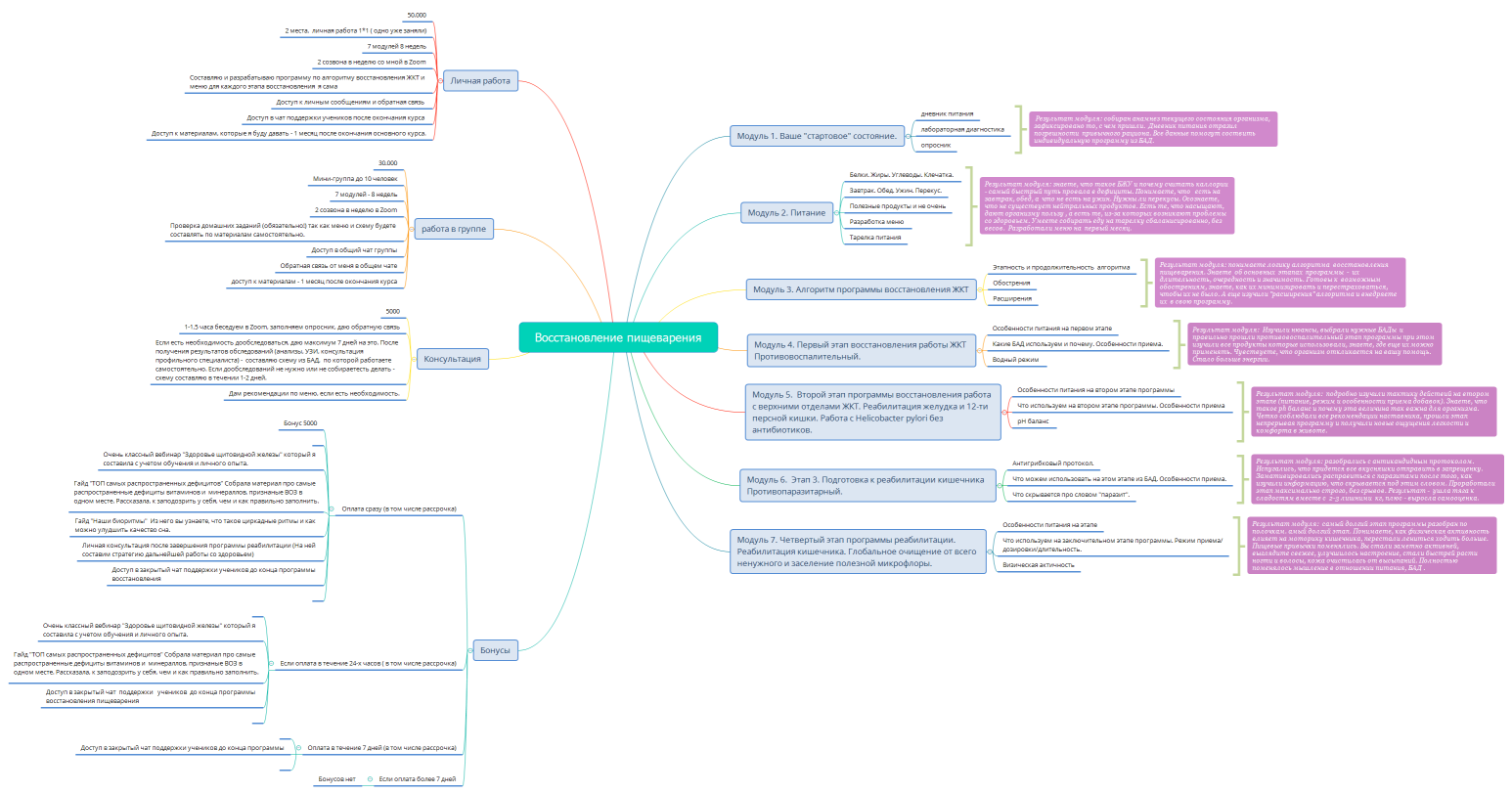
Восстановление пищеварения
Восстановление пищеварения
Mari
Free
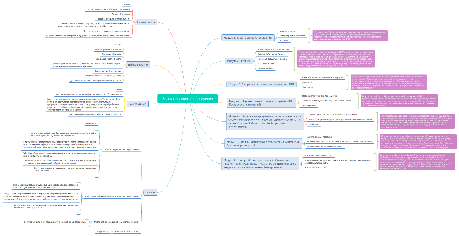
Восстановление пищеварения
Восстановление пищеварения
Mari
Free
Восстановление пищеварения
Восстановление пищеварения
Mari
Free