Skip to main content
Home
Download
Pricing
Why Submit?
Submit
Margarida Amaral
2
templates
All Prices
All Templates
All Languages
Search templates
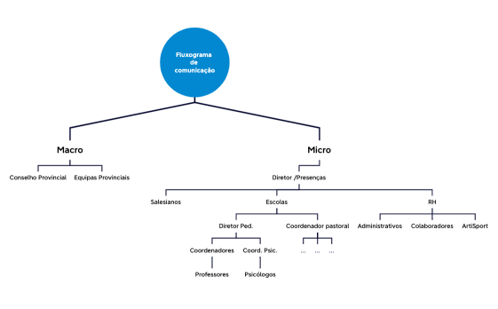
Fluxograma de comunicação
Margarida Amaral
Free
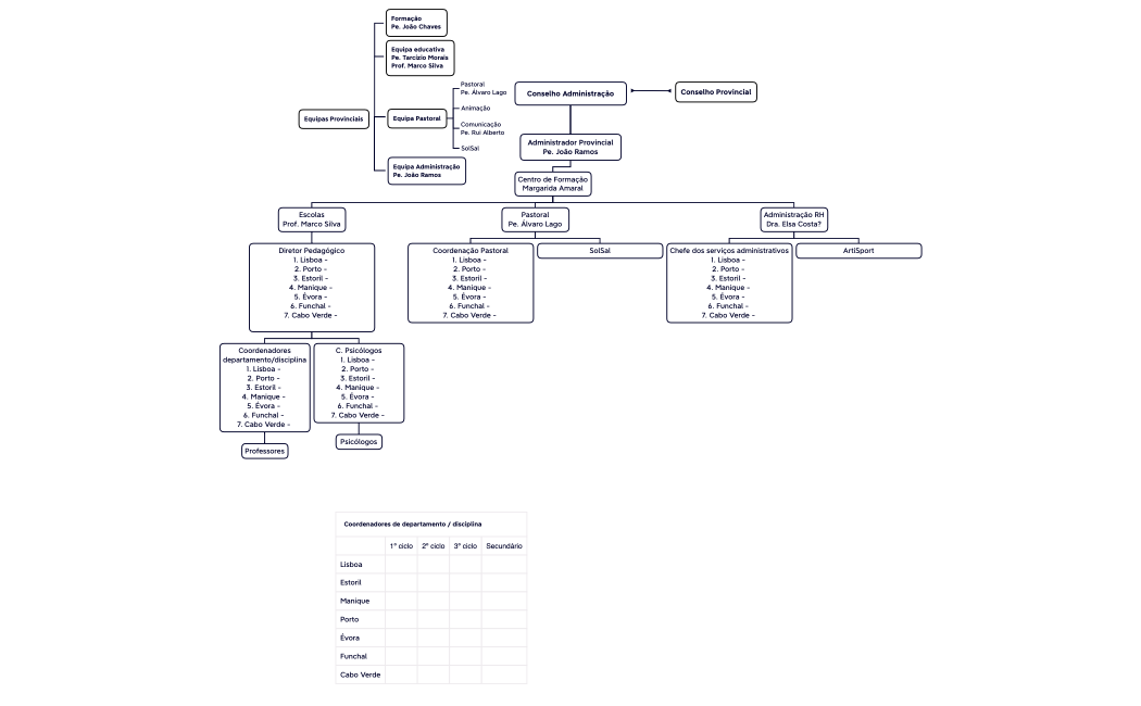
Organograma
Margarida Amaral
Free