Skip to main content
mar hosseini

mar hosseini

8templates
اصول فقه 3
اصول فقه 3
mar hosseini
Free
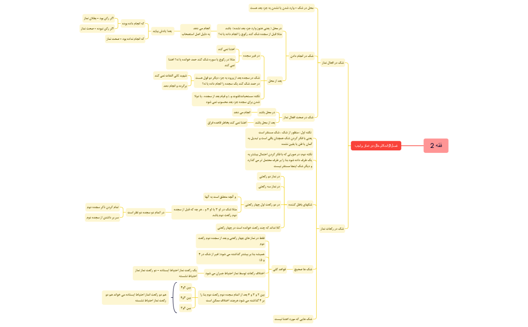
فقه 2
فقه 2
mar hosseini
Free
اصول فقه 3
اصول فقه 3
mar hosseini
Free
Grocery  Shopping List
Grocery Shopping List
mar hosseini
Free
Grocery  Shopping List
Grocery Shopping List
mar hosseini
Free
Grocery  Shopping List
Grocery Shopping List
mar hosseini
Free
درسنامه عروة الوثقی
درسنامه عروة الوثقی
mar hosseini
Free
درسنامه عروة الوثقی
درسنامه عروة الوثقی
mar hosseini
Free