Skip to main content
Home
Download
Pricing
Why Submit?
Submit
Manh Nguyen
8
templates
All Prices
All Templates
All Languages
Search templates
Map 1
Manh Nguyen
Free
Map 1
Manh Nguyen
Free
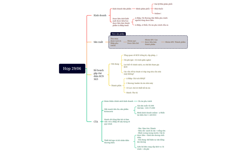
2906
Manh Nguyen
Free
Mindful Pause
Manh Nguyen
Free
VN-Life
Manh Nguyen
Free
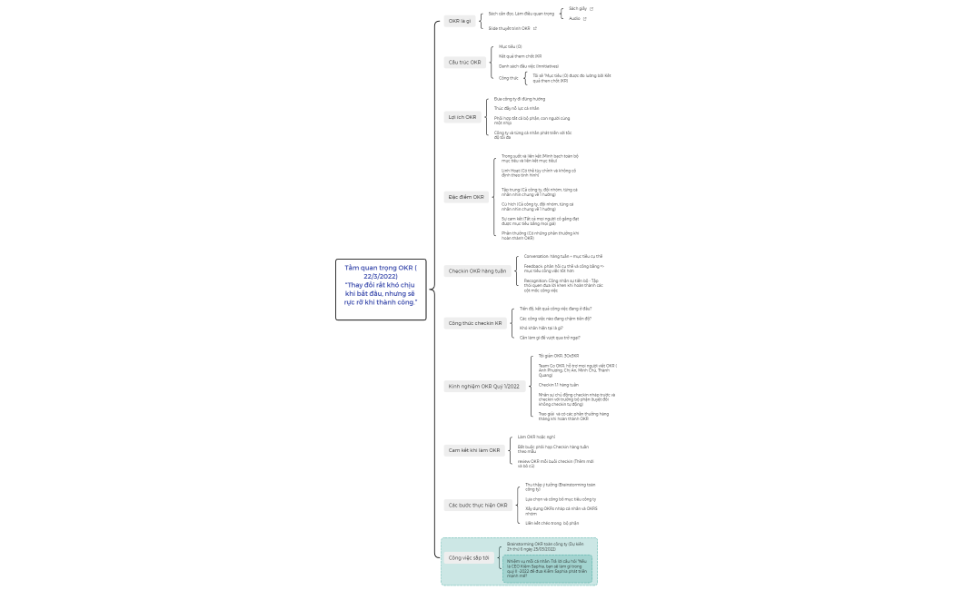
2022)
Manh Nguyen
Free
2022)
Manh Nguyen
Free
2022)
Manh Nguyen
Free