Skip to main content
Malika Sadykova

Malika Sadykova

2templates
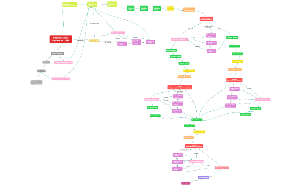
Email-стратегия для автоворонки Mavlyuda.sadykova.pm
Email-стратегия для автоворонки Mavlyuda.sadykova.pm
Malika Sadykova
Free
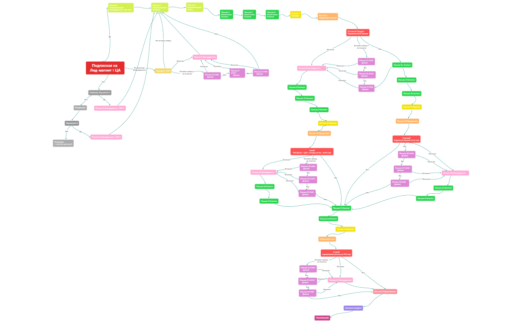
Email-стратегия для автоворонки Mavlyuda.sadykova.pm
Email-стратегия для автоворонки Mavlyuda.sadykova.pm
Malika Sadykova
Free