Skip to main content
Ly Coc

Ly Coc

4templates
Untitled
Untitled
Ly Coc
Free
HITKEND
HITKEND
Ly Coc
Free
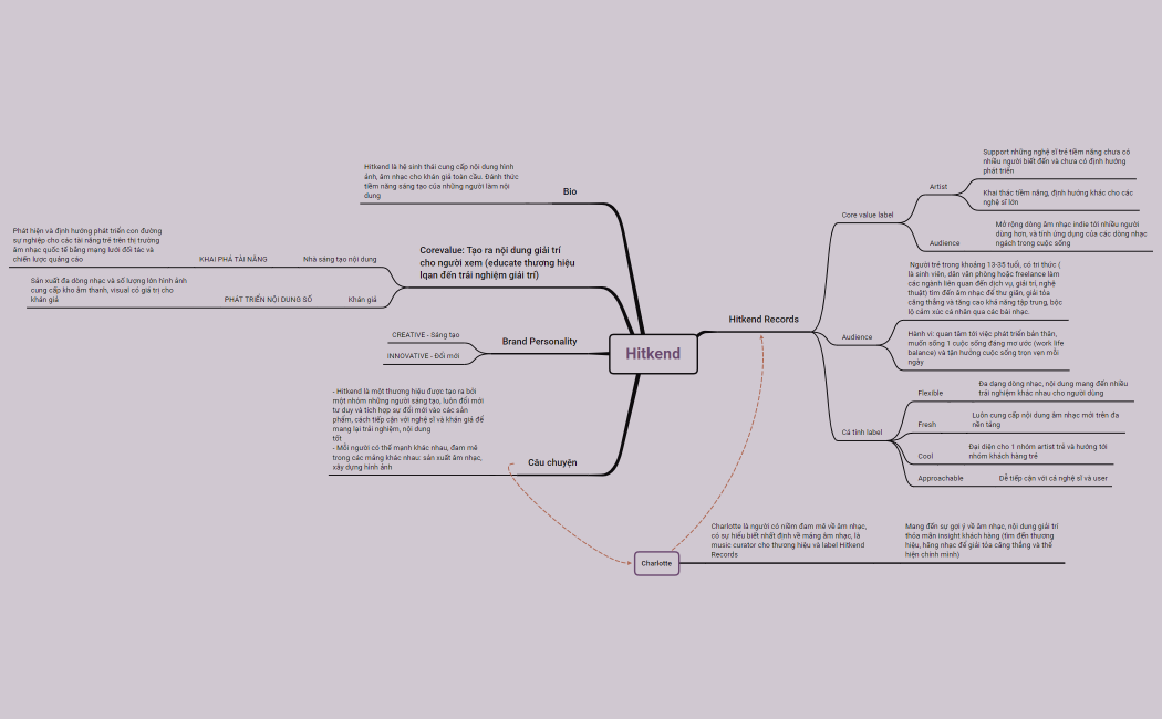
Định vị câu chuyện nhân vật, thương hiệu, label
Định vị câu chuyện nhân vật, thương hiệu, label
Ly Coc
Free
Định vị câu chuyện nhân vật, thương hiệu, label
Định vị câu chuyện nhân vật, thương hiệu, label
Ly Coc
Free