Skip to main content
Home
Download
Pricing
Why Submit?
Submit
Luis Galindo
7
templates
All Prices
All Templates
All Languages
Search templates
Mapa 1
Luis Galindo
Free
MORA
Luis Galindo
Free
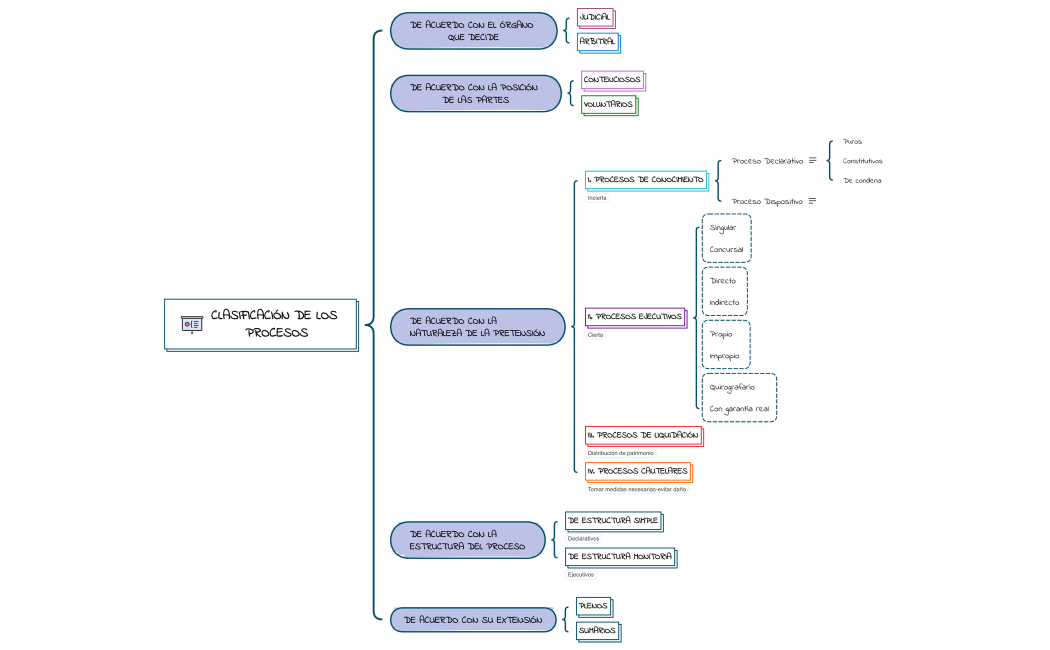
CLASIFICACIÓN DE LOS PROCESOS
Luis Galindo
Free
PROCESAL CIVIL
Luis Galindo
Free
Delito
Luis Galindo
Free
Delito
Luis Galindo
Free
Sin título
Luis Galindo
Free