Skip to main content
Home
Download
Pricing
Why Submit?
Submit
Love Viruss
2
templates
All Prices
All Templates
All Languages
Search templates
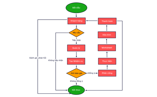
Flow chart FSM
Love Viruss
Free
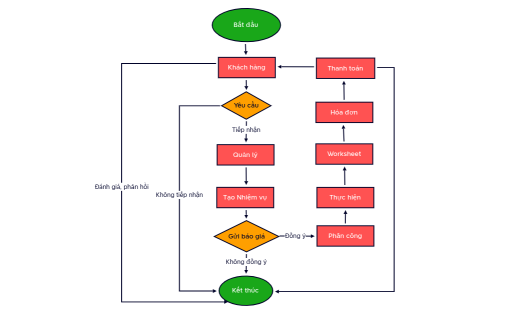
Flow chart FSM
Love Viruss
Free