Skip to main content
Home
Download
Pricing
Why Submit?
Submit
Long Do
4
templates
All Prices
All Templates
All Languages
Search templates
Mind Map
Long Do
Free
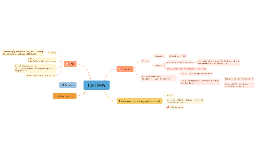
Trả hàng
Long Do
Free
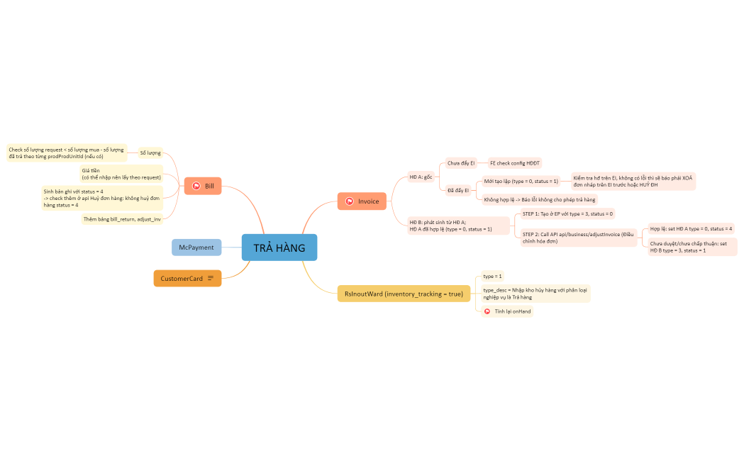
Trả hàng
Long Do
Free
Trả hàng
Long Do
Free