Skip to main content
Home
Download
Pricing
Why Submit?
Submit
Linh Truong
4
templates
All Prices
All Templates
All Languages
Search templates
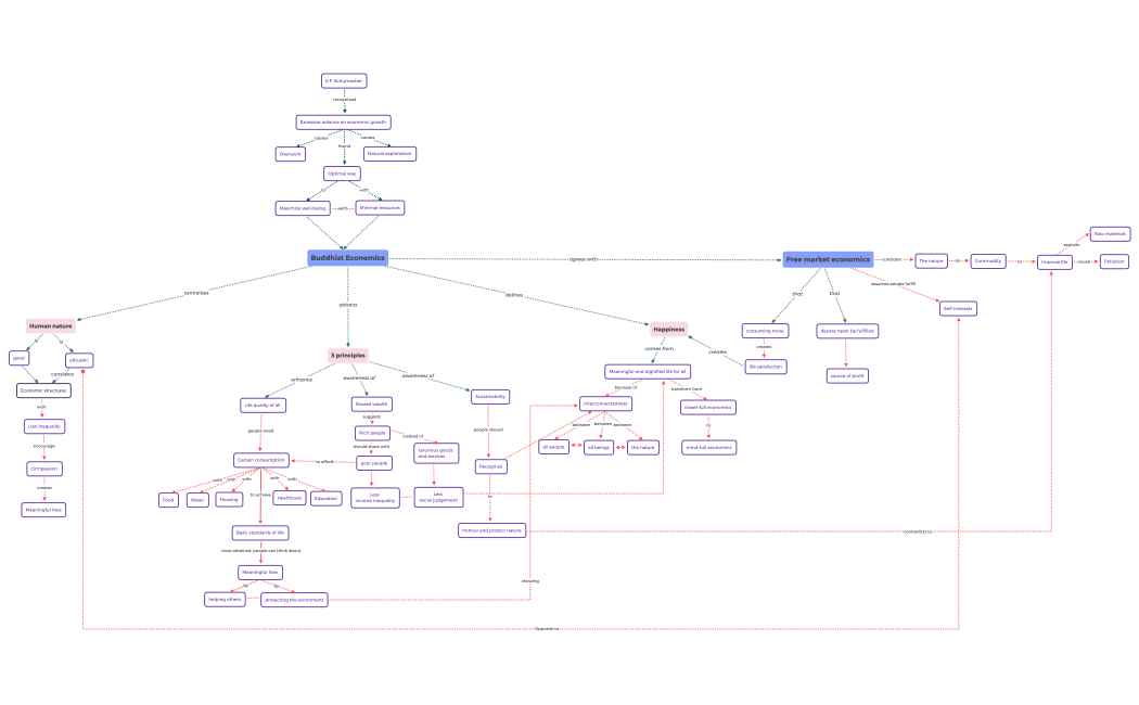
Buddhism Economics
Linh Truong
Free
Classical Economics
Linh Truong
Free
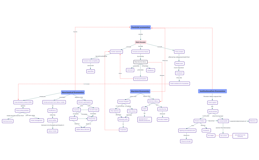
Feminist Economics
Linh Truong
Free
Buddhism Economics
Linh Truong
Free