Skip to main content
Home
Download
Pricing
Why Submit?
Submit
Linh Tran
3
templates
All Prices
All Templates
All Languages
Search templates
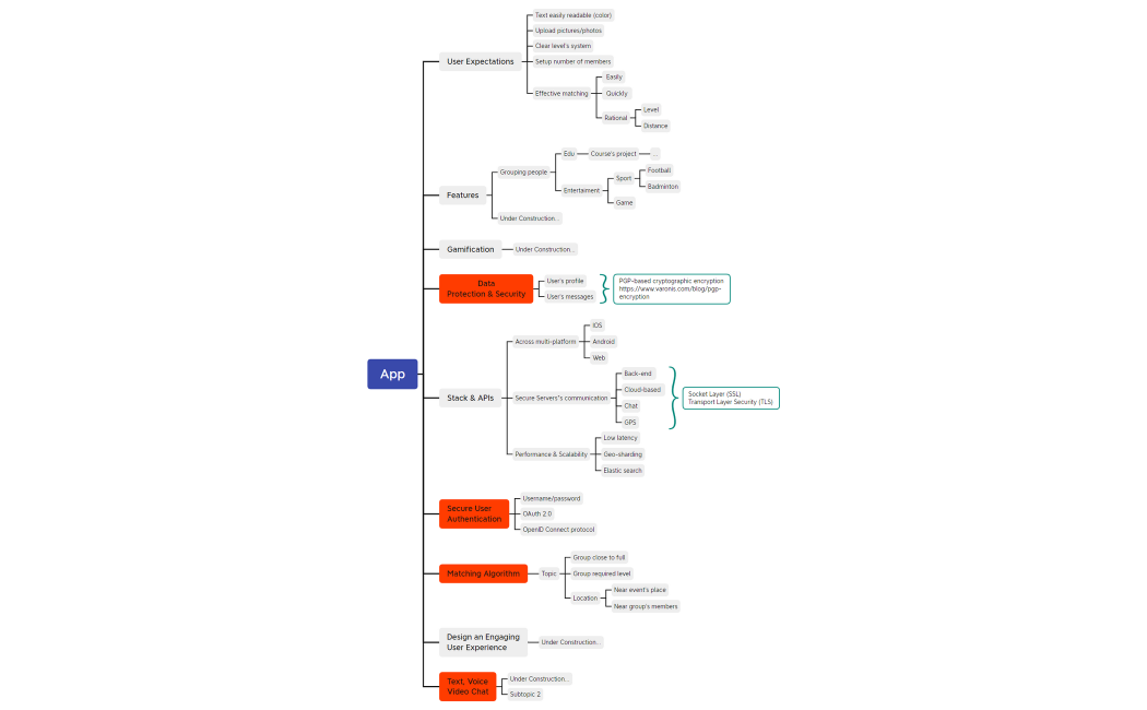
App_MainTask
Linh Tran
Free
App_MainTask
Linh Tran
Free
An_Engineer's_Guide_to_Dating_App_Development (1)
Linh Tran
Free