Skip to main content
LHpTpkHOuV

LHpTpkHOuV

7templates
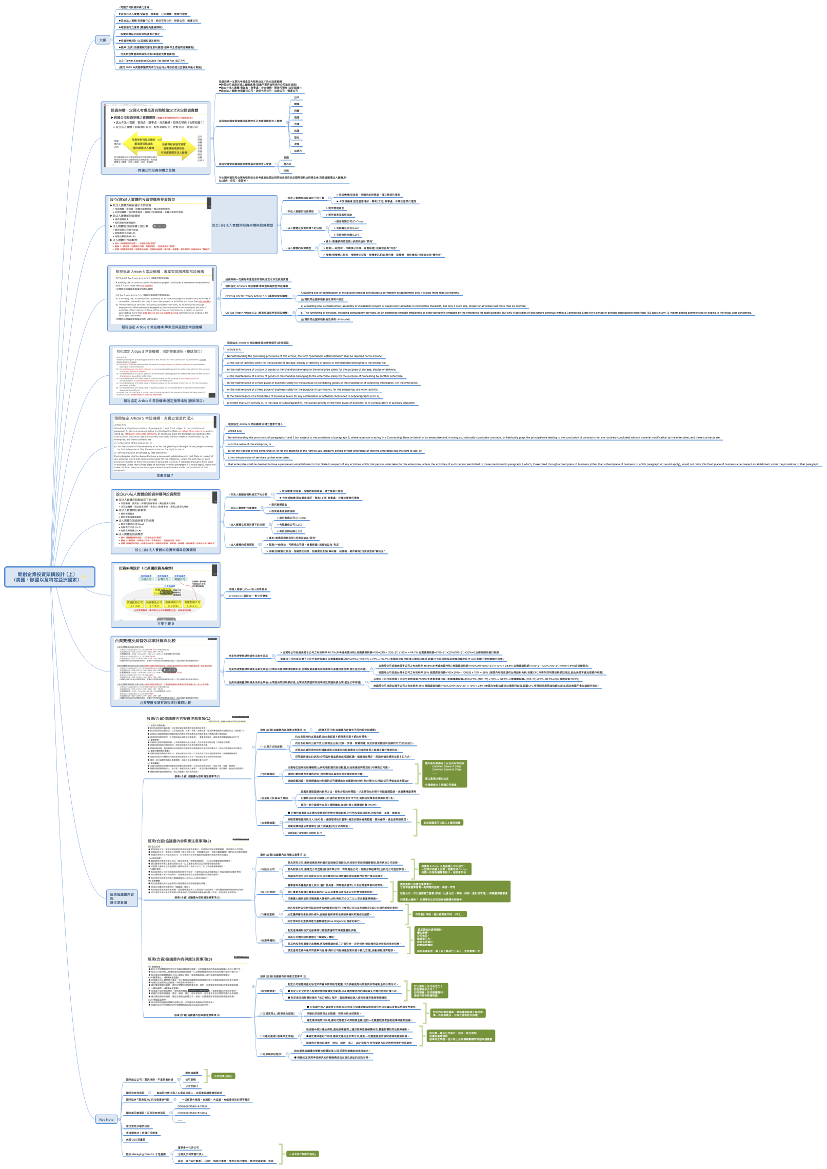
新創企業投資架構設計(上) (美國、歐盟以及特定亞洲國家)
新創企業投資架構設計(上) (美國、歐盟以及特定亞洲國家)
LHpTpkHOuV
Free
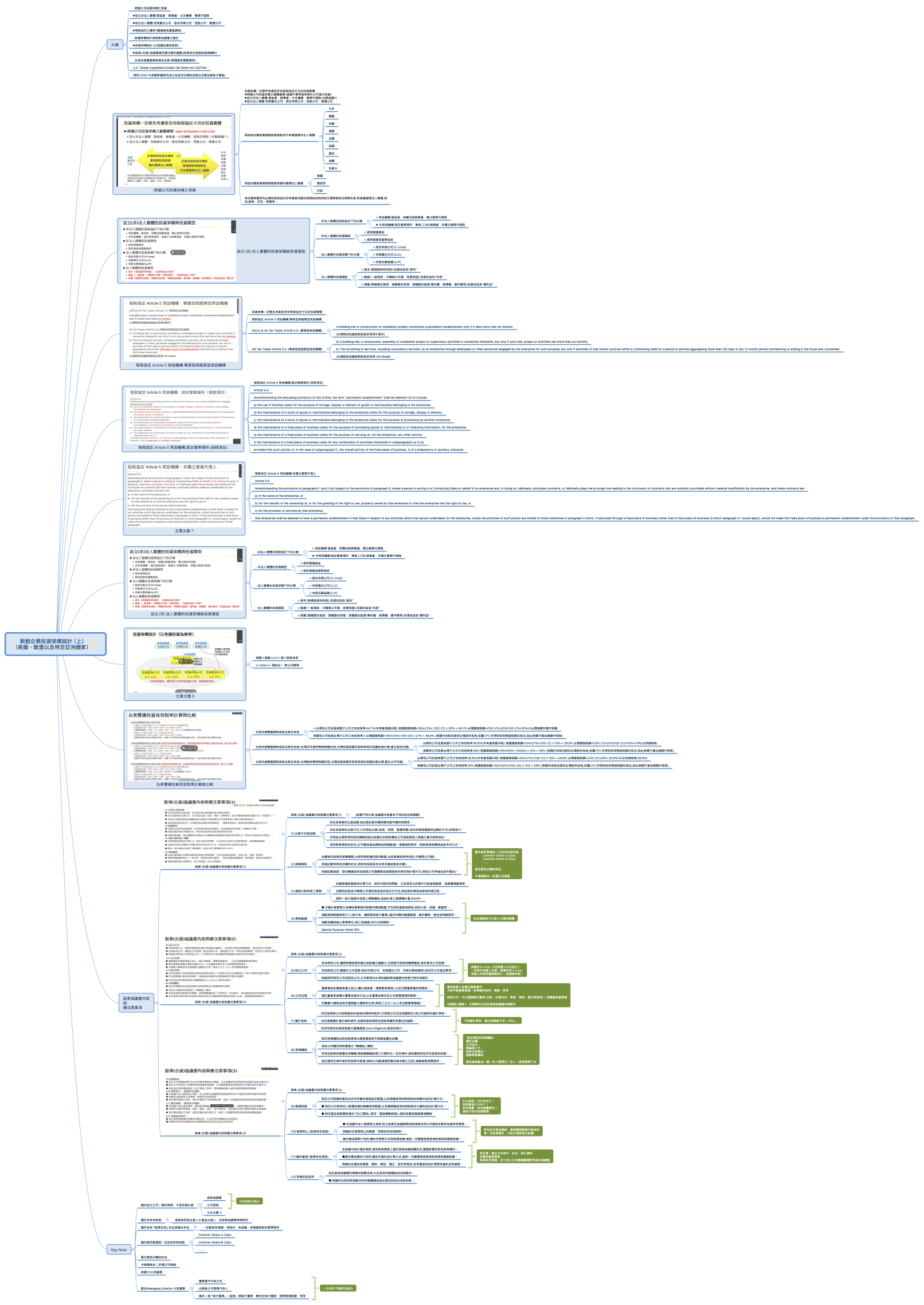
新創企業投資架構設計(上) (美國、歐盟以及特定亞洲國家)
新創企業投資架構設計(上) (美國、歐盟以及特定亞洲國家)
LHpTpkHOuV
Free
新創企業投資架構設計(上) (美國、歐盟以及特定亞洲國家)
新創企業投資架構設計(上) (美國、歐盟以及特定亞洲國家)
LHpTpkHOuV
Free
新創企業投資架構設計(上) (美國、歐盟以及特定亞洲國家)
新創企業投資架構設計(上) (美國、歐盟以及特定亞洲國家)
LHpTpkHOuV
Free
 幸福方程式
幸福方程式
LHpTpkHOuV
Free
正確犯錯|Right kind of Wrong 降低無效失敗、最大利用各種錯誤
正確犯錯|Right kind of Wrong 降低無效失敗、最大利用各種錯誤
LHpTpkHOuV
Free
看世界的七個面向 東吳政治系 劉必榮
看世界的七個面向 東吳政治系 劉必榮
LHpTpkHOuV
Free