Skip to main content
Home
Download
Pricing
Why Submit?
Submit
leotzev
2
templates
All Prices
All Templates
All Languages
Search templates
Landscape
leotzev
Free
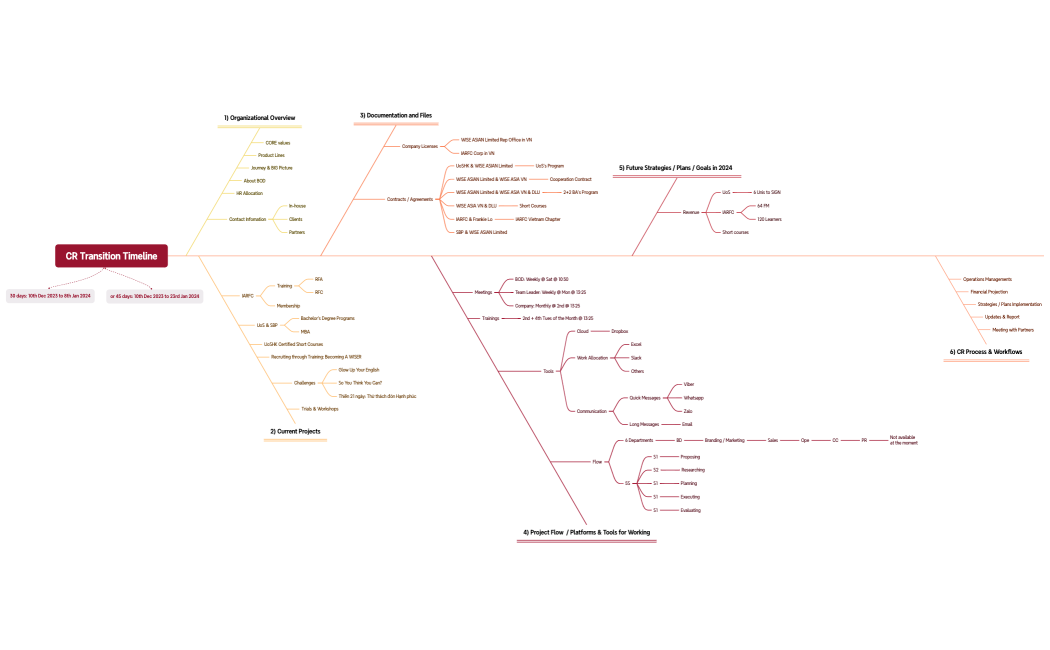
CR Transition Timeline
leotzev
Free