Skip to main content
Home
Download
Pricing
Why Submit?
Submit
Lee Tran
6
templates
All Prices
All Templates
All Languages
Search templates
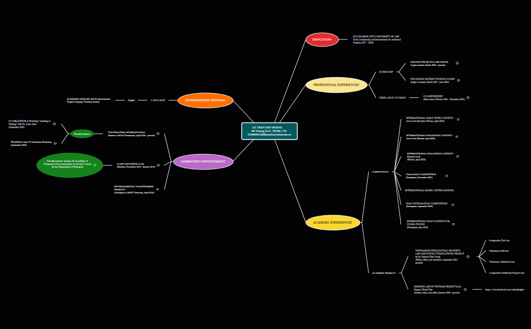
LY'S RESUME
Lee Tran
Free
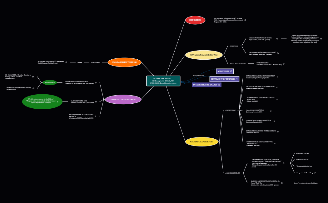
LY'S RESUME
Lee Tran
Free
Untitled 2
Lee Tran
Free
LAW5001
Lee Tran
Free
LY'S RESUME
Lee Tran
Free
LY'S RESUME
Lee Tran
Free