Skip to main content
Home
Download
Pricing
Why Submit?
Submit
Le Thompson
4
templates
All Prices
All Templates
All Languages
Search templates
DK24B2
Le Thompson
Free
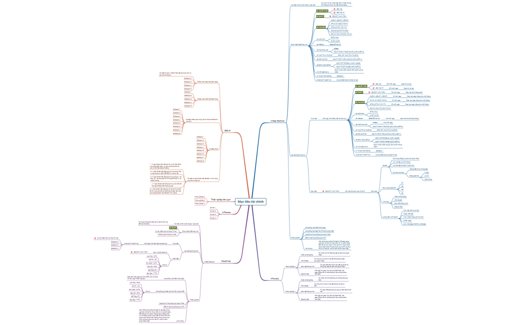
Mục tiêu Tài chính
Le Thompson
Free
Mục tiêu Tài chính
Le Thompson
Free
Mục tiêu tài chính
Le Thompson
Free