Skip to main content
Home
Download
Pricing
Why Submit?
Submit
l jm
4
templates
All Prices
All Templates
All Languages
Search templates
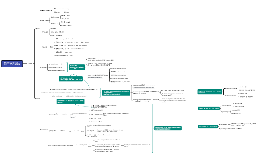
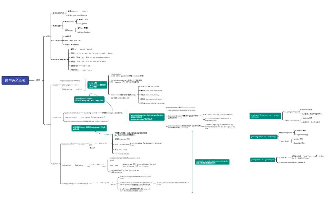
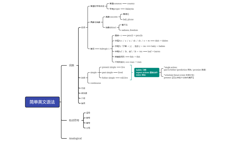
简单英文语法
l jm
Free
简单英文语法
l jm
Free
简单英文语法
l jm
Free
Untitled
l jm
Free