Skip to main content
Home
Download
Pricing
Why Submit?
Submit
kOQPFgOPdC
2
templates
All Prices
All Templates
All Languages
Search templates
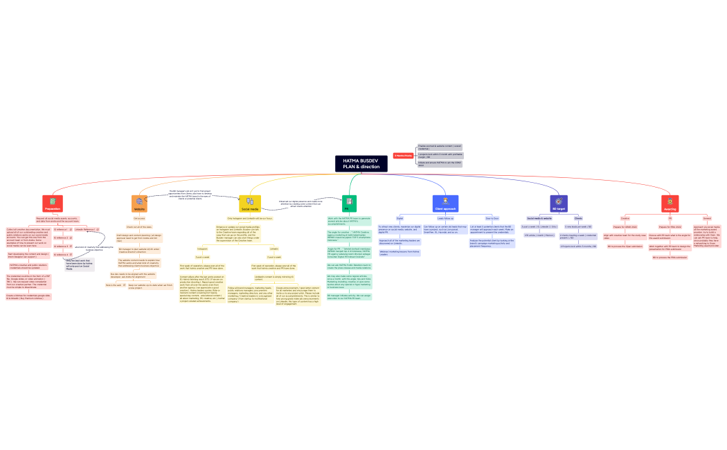
HATMA BUSDEV PLAN & direction
kOQPFgOPdC
Free
HATMA BUSDEV PLAN & direction
kOQPFgOPdC
Free