Skip to main content
Home
Download
Pricing
Why Submit?
Submit
Konstantin Lukanin
1
templates
All Prices
All Templates
All Languages
Search templates
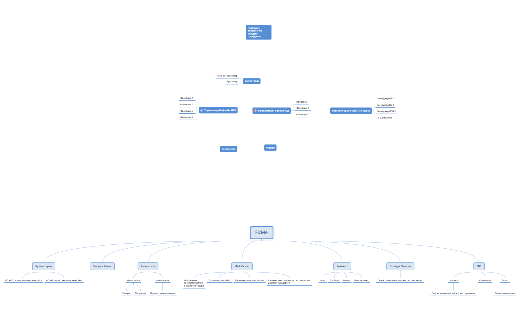
FixMe структура.xmind
Konstantin Lukanin
Free